Pochi giorni fa sono stato di nuovo missilato di brutto. Oltre che missilato, sono stato anche preso per il culo. Era il FKK Olymp in Svizzera.
Da molto tempo non vengo missilato e pensavo di essere ormai "preparato"...
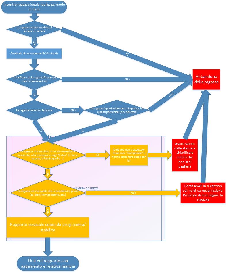
Cercando di pragmatizzare il processo, ho fatto un primo draft del Workflow che penso aiuti a evitare il 99.99% dei missili. E' solo un primo draft (coi vostri input magari lo correggo o estendo) e ovviamente riflette in parte anche le mie preferenze (come le pompe cabrio, che per me sono un "MUST" e i baci che sono un grande "NICE TO HAVE"). ECCO QUI IL MIO PRIMO DRAFT:
Stai per entrare in una sezione vietata ai minori di anni 18 che può contenere immagini di carattere erotico, che tratta argomenti e usa un linguaggio adatto a un pubblico adulto. Se non sei maggiorenne esci immediatamente cliccando ESCI. Se non ritieni il nudo di adulti offensivo alla tua persona e se dichiari di essere maggiorenne secondo la legge dello stato in cui vivi e se, entrando nel sito, accetti le condizioni di utilizzo ed esoneri i responsabili del sito da ogni forma di responsabilità, allora puoi entrare in Gnoccatravels!
Gnoccatravels.com tutela e protegge i minori e invita i propri utenti a segnalare eventuali abusi, nonchè ad utilizzare i seguenti servizi di controllo: ICRA – Netnanny – Cybersitter – Surfcontrol – Cyberpatrol
Contenuti ed immagini qui presenti, sono stati ottenuti attraverso internet, quindi sono ritenuti di dominio pubblico, od autorizzati dagli interessati medesimi. Gli inserzionisti di Gnoccatravels.com dichiarano che gli scopi della pubblicazione richiesta sono leciti (secondo le vigenti normative in materia penale) e strettamente personali, quindi esentano i gestori del sito da ogni responsabilità amministrativa e penale eventualmente derivante da finalità, contenuti e azioni illecite, nonché da usi illegittimi e/o impropri della pubblicazione medesima.
Scegliendo ACCETTA ED ENTRA, l'utente dichiara di essere maggiorenne e di esonerare totalmente i fornitori del servizio, proprietari e creatori del sito Gnoccatravels.com dalla responsabilità sul contenuto degli annunci/inserzioni pubblicitarie e del loro utilizzo.
Tango
02/04/2018 | 23:02
Gold
Pochi giorni fa sono stato di nuovo missilato di brutto. Oltre che missilato, sono stato anche preso per il culo. Era il FKK Olymp in Svizzera.

Da molto tempo non vengo missilato e pensavo di essere ormai "preparato"...
Cercando di pragmatizzare il processo, ho fatto un primo draft del Workflow che penso aiuti a evitare il 99.99% dei missili. E' solo un primo draft (coi vostri input magari lo correggo o estendo) e ovviamente riflette in parte anche le mie preferenze (come le pompe cabrio, che per me sono un "MUST" e i baci che sono un grande "NICE TO HAVE").
ECCO QUI IL MIO PRIMO DRAFT:
Dalla Svizzera con furore
io.tu.e.le.rose
03/04/2018 | 07:38
MILANO | 36-50
Gold
@Tango ma alla fine... hai pagato oppure no?
INCONTRI con RAGAZZE BELLISSIME vicino a te!alfonse
03/04/2018 | 12:50 36-50
Gold
Il draft del Workflow và stampato è portato con se nelle trasferte!
sono un coglione
loveplay
03/04/2018 | 16:27
Silver
Se parlato chiaro in precedenza, questo punto non dovrebbe comparire
Abbandonati al relax e al piacere, scopri i centri massaggi della tua citta'!Trombamico
03/04/2018 | 18:48
Wrocław
Gold
Chiarificare?!?!... 😱
INCONTRA DONNE VICINO A TE